中国草学会

会员登录 会员注册
奖励评价
科学普及
研究进展
会员之家
会议系统
 

关注中国草学会

 

关注中国草学会信息之窗

兰州大学院士团队解析箭筈豌豆群体遗传结构及耐旱性与产量相关性状的关联基因

发布时间:2025年10月16日 来源:中国草学会

兰州大学院士团队解析箭筈豌豆群体遗传结构及耐旱性与产量相关性状的关联基因

       近日,兰州大学草地农业科技学院南志标院士和刘志鹏教授团队Plant Biotechnology Journal杂志发表了题为Genome-wide association study reveals the genetic architecture and key drought and yield related genes in common vetch (Vicia sativa L.)的研究论文。

       该研究对222份箭筈豌豆种质进行了重测序,通过全基因组关联分析(Genome-wide association study, GWAS)挖掘耐旱性和产量相关性状的候选基因,定位到一个箭筈豌豆耐旱基因VsPDC2 (Vs-pyruvate decarboxylase 2),并发现其通过增强根部发育、降低气孔密度和气孔开合度来提高植物的耐旱性,为解析箭筈豌豆耐旱性的分子育种提供了关键位点。

 

       作为一种一年生优良的饲草和绿肥兼用牧草,箭筈豌豆(Vicia sativa L.)具有营养丰富、抗逆性强、改土肥田等优点,饲喂价值和生态价值极高,在我国青藏高原草地农业系统中起着举足轻重的作用。然而,箭筈豌豆的耐旱性和产量等相关性状的遗传结构和调控机理仍不清楚,已成为限制其在干旱半干旱区推广应用的关键瓶颈。研究者通过全基因组水平重测序和GWAS分析对箭筈豌豆6个与耐旱性和产量相关的重要农艺性状进行了关联分析,鉴定到了箭筈豌豆的耐旱基因VsPDC2并揭示了其耐旱机理,为解析箭筈豌豆耐旱性和产量性状的遗传结构奠定了坚实基础。全文主要研究结果如下

 1.222份箭筈豌豆种质组成GWAS分析的理想群体

       本研究对由222份箭筈豌豆种质构成的育种群体开展了重测序分析,这些种质覆盖42个国家(图1A),其中土耳其(41份,占比18.5%)、保加利亚(15份,占比6.8%)、澳大利亚(12份,占比5.4%)、比利时(11份,占比5.0%)和伊朗(10份,占比4.5%)为该群体的前五大种质来源地(图1A)。聚类分析构建的系统发育树显示,所有种质可划分为3个主要分支(图1B);主成分分析(PCA)结果表明,前6个主成分累计解释了81.6%的群体遗传变异,其中PC1、PC2和PC3的贡献率分别达到36.0%、14.4%和10.6%(图1C)。Admixture分析显示,当K=9时,交叉验证误差达到最低值,说明该群体可能起源于9个祖先族群(图2E);连锁不平衡(LD)分析结果则表明,这222份种质具有较高的重组率(图1D)。上述系列分析结果表明,该箭筈豌豆群体具有高度遗传异质性,是开展GWAS的理想群体。

 

图1 222份箭筈豌豆种质材料群体结构分析

2.全基因组关联分析鉴定箭筈豌豆关键耐旱基因

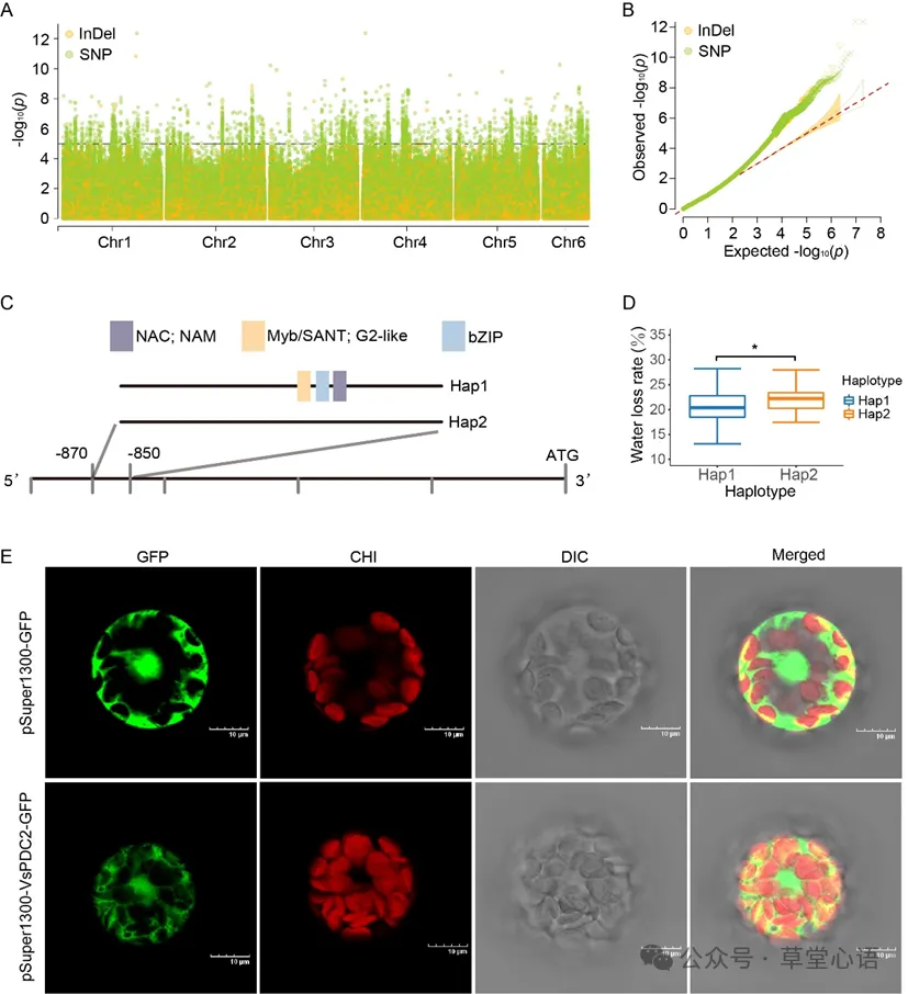
       针对222份箭筈豌豆种质,对6个与耐旱性及产量相关的农艺性状开展了多年的田间测定。基于SNP/InDel标记的GWAS构建了全基因组水平的基因型-表型关联数据库。为挖掘箭筈豌豆耐旱关键基因,从叶片离体失水率性状的GWAS分析结果(图2A, B)中,筛选到1个与该性状紧密关联的InDel位点(InDel Chr3_275576021)。该位点定位于VsPDC2基因的启动子区域;进一步分析表明,不同单倍型间的差异导致3个转录因子结合元件缺失(图2C),且单倍型差异分析结果达到显著水平(图2D)。此外,亚细胞定位实验结果表明,VsPDC2蛋白定位于细胞核与质膜(图2E)。以上结果表明,VsPDC2可能是箭筈豌豆的关键耐旱基因。

 

图2 基于GWAS鉴定箭筈豌豆耐旱位点

3.过表达VsPDC2提高了箭筈豌豆对干旱胁迫的耐受性

       通过qRT-PCR对VsPDC2的表达模式进行分析,该基因在根中优势表达,在叶和茎中的表达水平较低(图3A)。干旱胁迫下,VsPDC2的表达量在根和叶中均呈显著的上调趋势(图3B, C)。为进一步探究VsPDC2的功能,通过箭筈豌豆毛状根瞬时转化技术对该基因的耐旱功能进行了评价(图3D)。结果表明,在正常生长条件下,VsPDC2过表达(OE)株系与转基因空载(EV)株系的生长状态无明显差异;当施加甘露醇模拟干旱胁迫处理后,OE株系的根长与鲜重均显著高于EV株系(图3F, G)。上述结果表明,过表达VsPDC2可显著促进箭筈豌豆在渗透胁迫下的根部发育,进而增强植株的耐旱能力。

 

图3 VsPDC2的表达模式及耐旱性功能分析

4.过表达VsPDC2增强了拟南芥的耐旱性

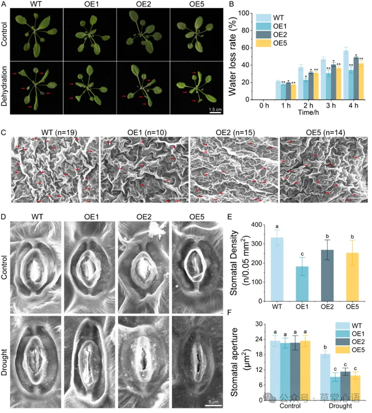
为进一步验证VsPDC2的生物学功能,基于稳定遗传转化体系创制了过表达VsPDC2的转基因拟南芥株系。在正常条件(对照)下,野生型(WT)拟南芥与VsPDC2过表达(OE)株系在各生长阶段的生长表型均无明显差异(图4A、C、F)。经甘露醇处理后,OE株系的发芽率显著高于WT,且幼苗生长状态呈明显优势(图4B);此外,在上述渗透胁迫条件下,OE株系的根长与幼苗鲜重也均显著优于WT(图4D、E)。在盆栽干旱胁迫处理实验中,干旱胁迫后OE株系的叶片萎蔫程度明显轻于WT,复水后OE株系的存活率显著高于WT。综上表明,过表达VsPDC2可显著增强植物对干旱胁迫的耐受性(图4G)。

图4 VsPDC2在拟南芥中的耐旱性功能验证

5.VsPDC2通过调控气孔密度和开合度调控植物的耐旱性

       通过对拟南芥野生型(WT)与VsPDC2过表达(OE)株系的离体叶片失水率进行了定量测定与分析(图5A、B),发现OE株系相较于WT的叶片萎蔫程度更轻,叶片失水速率也显著更低。该结果与此前GWASInDel Chr3_275576021位点和箭筈豌豆失水率性状显著关联的结果相互印证,进一步证明了VsPDC2与水分维持功能的关联性。

       鉴于植物叶片的水分流失主要依赖于气孔的发育(决定气孔密度)与运动(调控气孔开合度),进一步观测了不同株系间的气孔表型。结果表明,OE株系的气孔密度显著低于WT(图5C、E);在干旱胁迫处理前,WT与OE株系的气孔开合度无显著差异,但经干旱胁迫处理后,OE株系的气孔开合度显著低于WT(图5D、F)。上述结果表明,VsPDC2可通过降低气孔密度抑制干旱诱导的气孔开放双重调控,减少叶片水分流失,最终增强植物对干旱胁迫的耐受性。

图5 过表达VsPDC2基因通过减小气孔密度和气孔开合度提高抗旱性

       综上所述,该研究通过对222份箭筈豌豆种质进行了全基因组重测序,完成了6个耐旱和产量相关的农艺性状SNP/InDel-GWAS分析,鉴定到大量显著关联区域和可用于标记辅助育种的潜在位点。此外,对关键耐旱基因VsPDC2的生物学功能进行了系统验证,揭示了该基因可通过增强根系发育、降低气孔密度和开合度来减少水分流失,以此增强植物对干旱胁迫的耐受性(图6)。该研究可为进一步拓展箭筈豌豆耐旱和产量相关性状的生物学基础研究以及通过基因工程技术创制高抗、高生物量箭筈豌豆新种质提供优异基因资源和理论基础。

文章主要研究内容概括图

       近年来,南志标院士团队在箭筈豌豆遗传育种及重要农艺性状分子基础解析方面取得了一系列性重要进展。该团队已先后培育出具有抗寒、耐旱、生长迅速、高生物量等优点的“兰箭1、2、3、4号”箭筈豌豆新品种,以及“兰箭5、6、7号新品系”;完成了两个箭筈豌豆亚种的基因组测序与组装,为后续的遗传机理研究奠定了基础;借助全基因组水平的多组学研究揭示了箭筈豌豆抗裂荚、耐冷和耐旱等性状的分子机制,相关研究成果在The Plant Journal等期刊发表20余篇SCI论文并获批多项国家发明专利。

       兰州大学草地农业科技学院刘文献教授和博士研究生赵相龙为论文的共同第一作者,南志标院士和刘志鹏教授为论文的共同通讯作者,硕士研究生李艳鹏、周强副研究员、谢文刚教授、澳大利亚阿德莱德大学Iain Searle对本研究做出了重要贡献。

       本研究得到了甘肃省首席科学家项目(23ZDKA013)、甘肃省科技重大专项(22ZD6NA007)、草种创新与草地农业生态系统全国重点实验室“揭榜挂帅”项目(SKLHIGA2024JBGS01)及财政部和农业农村部:国家现代农业产业技术体系项目资助。

       论文链接https://onlinelibrary.wiley.com/doi/10.1111/pbi.70407